当前位置: 首页 > 产品大全 > 工信部启动2024年老年用品产品推广目录申报,以技术赋能银发经济发展

工信部启动2024年老年用品产品推广目录申报,以技术赋能银发经济发展

工信部启动2024年老年用品产品推广目录申报,以技术赋能银发经济发展

工业和信息化部办公厅正式印发通知,部署开展2024年老年用品产品推广目录申报工作。此项工作的核心在于遴选和推广一批技术先进、质量可靠、市场认可的优秀老年用品,旨在通过政策引导和技术推广,进一步激发市场活力,促进老年用品产业升级,更好满足老年人多层次、多样化的消费需求,助力银发经济高质量发展。

一、申报重点:聚焦“技术推广”,引领产业创新方向

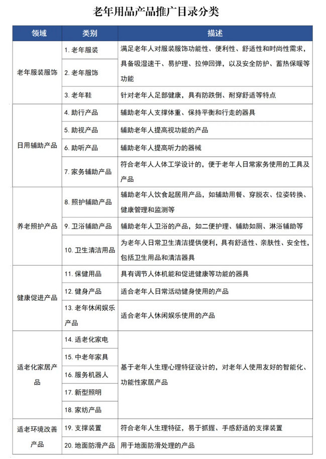
本次申报工作明确以“技术推广”为导向,重点支持以下几类产品:

  1. 智能化老年日用产品:如智能护理床、智能监测穿戴设备、智能药盒、防走失定位装置等,利用物联网、大数据、人工智能等技术提升老年人生活便利性与安全性。
  2. 功能性老年服饰产品:具备健康监测、体温调节、安全防护(如防跌倒)、易穿脱等功能的服装鞋帽。
  3. 适老化改造产品与康复辅助器具:包括居家适老化改造中涉及的智能家居系统、安全扶手、沐浴椅,以及助行、助听、助视、康复训练等各类辅助器具,强调产品的易用性、安全性和有效性。
  4. 老年休闲娱乐与健康促进产品:如适老化的智能娱乐终端、认知训练工具、老年健身器材等,关注老年人的精神文化需求和身心健康。

申报企业需突出产品的技术创新点、技术成熟度、知识产权情况以及相较于市场同类产品的性能优势,体现“技术赋能”的核心价值。

二、工作目标:构建推广平台,优化市场供给

工信部组织开展此项工作,具有多重战略意义:

  • 树立行业标杆:通过编制和动态更新《推广目录》,向社会和采购方推荐优质产品,为市场提供明确指引,树立产品质量和技术创新的标杆。
  • 促进供需对接:搭建产业与市场、企业与用户之间的桥梁,特别是向养老机构、社区、家庭等进行重点推介,有效降低市场搜寻成本,加速优质产品的市场应用。
  • 驱动产业升级:鼓励企业加大研发投入,攻克适老化关键技术,提升工业设计水平,推动老年用品产业向高技术、高品质、高附加值方向发展,增强产业链竞争力。
  • 保障老年权益:通过推广安全、适用、优质的老年用品,切实改善老年人生活质量,提升其获得感、幸福感和安全感,是积极应对人口老龄化国家战略的具体举措。

三、申报流程与后续支持

符合条件的企业可按要求向所在地省级工业和信息化主管部门提交申报材料。各省级主管部门将对材料的真实性、完整性及产品是否符合重点领域进行初审,并择优推荐至工信部。工信部将组织专家进行评审,综合考量产品的技术先进性、市场应用前景、品牌信誉及质量保障能力,最终确定入选目录名单并向社会公示。

对于入选《推广目录》的产品和企业,有望在以下方面获得支持:

  • 政府宣传推广:通过官方网站、展会、媒体平台等多种渠道进行宣传推介,提升品牌知名度。
  • 市场渠道拓展:在政府采购、养老机构采购、社区家庭适老化改造等项目中被优先推荐或选用。
  • 政策资源倾斜:在相关科技计划、产业扶持政策等方面可能获得更多关注和支持。

四、展望:以技术创新托举幸福晚年

本次申报工作的启动,标志着我国在系统化、规范化推动老年用品产业发展方面迈出坚实一步。它将有效引导社会资源和创新要素向老年用品领域集聚,激励企业从“制造”向“智造”转型,开发出更多“懂老人、爱老人”的智慧产品。随着目录的落地与推广,一个技术更前沿、品类更丰富、服务更贴心的老年用品市场生态将加速形成,为亿万老年人的晚年生活注入更多科技温情与尊严保障,为银发经济这片“蓝海”注入澎湃的创新动能。

如若转载,请注明出处:http://www.jdgijrg.com/product/81.html

更新时间:2026-05-28 13:33:57

产品大全

Top